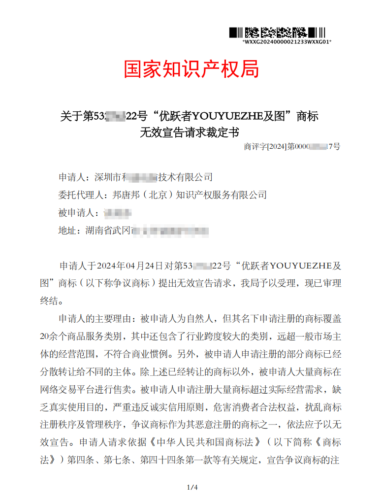
第53****22号“优跃者YOUYUEZHE及图”商标无效宣告请求裁定书
来源: | 作者:law-唐邦知识产权 | 发布时间: 1天前 | 27 次浏览 | 🔊 点击朗读正文 ❚❚ | 分享到:
国知局对我司观点予以采纳,裁定:争议商标予以无效宣告。

申请人委托我司(邦唐邦(北京)知识产权服务有限公司)对第53****22号“优跃者YOUYUEZHE及图”商标(下称争议商标)提出无效宣告请求,国家知识产权局予以受理。

国家知识产权局经审理认为,被申请人的商标注册行为不正当占用公共资源,明显缺乏真实使用意图,具有摹仿他人商标的恶意以及大规模囤积商标的行为故意,属于不以使用为目的的恶意商标申请注册行为,违反了《商标法》第四条的规定。故裁定:争议商标予以无效宣告。

    新闻动态